期货行情 investment banks school
原油期货合约规格详解:一手原油期货需要多少资金,国内原油期货一手是多少吨
发布时间:2026-01-08    信息来源:网络    浏览次数:
原油期货合约规格详解:一手原油期货需要多少资金,国内原油期货一手是多少吨

揭开“黑金”的面纱:为什么原油期货是投资者的必修课?

在金融投资的世界里,如果有一种商品能够牵动全球政治的神经、决定通胀的走向,并在一夜之间创造惊人的财富神话,那一定是原油。被誉为“大宗商品之王”的原油,不仅是工业的血液,更是资本市场中波动性最强、获利潜力最大的品种之一。对于很多渴望跨越阶层的投资者来说,原油期货就像是一个充满魔力的杠杆,通过以小博大的机制,让普通人也能参与到这场全球能源的利润博弈中。

在踏入这个波谲云诡的市场之前,很多新手都会问出一个最基础却也最关键的问题:“交易一手原油期货,到底需要准备多少资金?”这个问题看似简单,实则包含了期货交易的核心逻辑:合约规格、保证金制度以及风险控制。如果你只看到了盈利的可能,而忽略了底层的合约规则,那么你就像是一个没带指南针就闯入丛林的探险者。

今天,我们就以国内投资者最常接触的上海国际能源交易中心(INE)的SC原油期货为例,为你彻底拆解它的“财富密码”。

合约规格:理解“一手”的真实含义

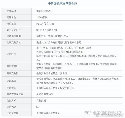
在期货市场中,“手”是交易的最小单位。你不能像在超市买油一样只买一升,你必须按照交易所规定的标准合约进行买卖。根据上海国际能源交易中心的规定,SC原油期货的合约单位是:1000桶/手。

这个数字非常关键。当你买入(看涨)或卖出(看跌)一手原油期货时,你实际上控制的是1000桶原油的价值。这意味着,如果原油价格波动1元人民币/桶,你账户的盈亏就会随之波动1000元。这种高度的标准性,保证了市场的流动性和公平性。原油期货的报价单位是“元(人民币)/桶(不含税)”,而最小变动价位是0.1元/桶。

这意味着,原油价格每跳动一下,你的一手持仓价值就会上下跳动100元人民币。这种清晰的损益逻辑,正是原油期货吸引短线交易者的魅力所在。

保证金制度:以小博大的金融艺术

很多人被“1000桶”这个数字吓到了。假设当前原油价格是600元/桶,一手合约的总价值就是600,000元。难道交易一手原油真的需要准备60万现金吗?当然不是。这就是期货市场的魅力所在——保证金交易(LeverageTrading)。

保证金就像是一笔押金。你不需要支付货物的全款,只需要按照合约价值的一定比例缴纳资金,就可以获得该合约的交易权。通常情况下,交易所规定的基础保证金比例在10%到15%左右,而期货公司为了控制风险,通常会在此基础上额外加收一定的比例。

假设当前的最低保证金比例是15%,那么交易一手600元/桶的原油,你需要的初始资金计算公式为:价格×合约单位×保证金比例=600×1000×15%=90,000元。

你看,通过杠杆,原本价值60万元的资产,现在只需要9万元就能撬动。这大约是6.6倍的杠杆。这意味着,如果油价上涨了10%,你的本金收益率将达到惊人的66%以上(扣除手续费前)。这种资金的高效利用,让原油期货成为了专业投资者优化资产配置的利器。

影响入场资金的变量:价格与比例的博弈

需要注意的是,一手原油期货需要的资金并不是固定不变的,它是一个动态的过程。它受原油价格的影响。当国际局势紧张、供需失衡导致油价飙升至700元/桶时,同样的15%保证金,你需要准备的资金就变成了10.5万元。反之,如果油价回落,入场门槛也会降低。

保证金比例也会根据市场波动进行调整。在春节、国庆等长假期间,或者面临重磅OPEC+会议等重大不确定事件时,交易所往往会为了防范极端行情,临时提高保证金比例。如果比例从15%调高到20%,你的持仓成本会瞬间增加,如果账户资金不足,还可能面临被强平的风险。

因此,当你问“一手原油需要多少钱”时,答案永远是一个范围。根据目前的市场行情,一般来说,准备10万到15万元人民币,可以比较从容地开启你的一手原油交易之旅。但这仅仅是“能买入”的门槛,想要在这个市场生存下去,你还需要更深层的资金规划。

实战视角:除了保证金,你还需要多少“备用金”?

在第一部分中,我们算出了交易一手SC原油期货大约需要10万元左右的起步资金。但在真正的职业交易员眼里,如果你的账户里只有10万元,而你却开仓了一手原油,那么你已经站在了悬崖边缘。这就是新手和高手之间最大的差别:资金管理(PositionSizing)。

期货交易是双刃剑,杠杆在放大收益的也在等比例放大亏损。想象一下,如果你全仓买入一手原油,账户里没有多余的可用资金。一旦行情出现一个小小的反向波动(比如下跌3%),你的保证金就会不足,期货公司会毫不留情地通知你追加保证金,否则就会强制平仓。

这时候,哪怕你对大趋势的判断是正确的,你也会因为短暂的回撤而惨遭出局,倒在黎明前。

因此,我们建议的资金配置原则是“轻仓操作”。通常情况下,单笔持仓所占用的保证金不应超过账户总资金的30%至50%。这意味着,如果你想稳健地交易一手原油,你的账户里最好准备20万到30万元人民币。这多出来的十几万元不是摆设,而是你的“风险缓冲垫”,它能让你在市场巨震时保持冷静,给你的策略留出呼吸的空间。

原油期货的成本结构:手续费与滑点

除了保证金,每一笔交易还会产生隐性成本,这同样是入场资金规划的一部分。原油期货的交易成本主要由两部分组成:手续费和买卖价差(滑点)。

SC原油的手续费通常是按成交金额的一定比例收取(也有按手收取的模式,具体看期货公司政策)。假设手续费率是万分之零点五,一手60万价值的原油,开仓费就是30元。虽然看起来不多,但如果你是高频交易者,频繁进出累积的成本也不容小觑。

另一个容易被忽视的是滑点。在行情剧烈波动时,你设定的止损价是600元,但实际成交可能在599.8元。这0.2元的差距,对于一手合约来说就是200元的额外损失。在规划资金时,你必须意识到这些细小的流出,它们会一点点蚕食你的本金。一个成熟的交易者会把这些成本计算在内,通过提高胜率或盈亏比来抵消这些开支。

交易时间与流动性:为何SC原油极具吸引力?

相比于国际上的美原油(WTI)和布伦特原油(Brent),上海原油(SC)对于中国投资者有着天然的优势。首先是币种优势,直接用人民币结算,省去了换汇的麻烦和汇率风险。其次是时差优势,SC原油设有夜盘交易(21:00-次日02:30),这个时间段恰好覆盖了欧洲市场的活跃期和美国市场的开盘期,正是国际油价波动最剧烈、机会最多的时刻。

对于中国投资者来说,这种“家门口的国际市场”提供了极佳的流动性。高流动性意味着你可以随时以理想的价格进场和出场,不会出现想买买不到、想卖卖不出的尴尬境地。这种灵活性对于资金量较小的散户尤其重要,因为它大大降低了因流动性匮乏导致的额外亏损。

总结:开启你的“黑金”掘金之路

原油期货不仅是一种投资工具,更是一个观察世界的窗口。当你持有了一手原油头寸,你会发现自己开始关注中东局势、美国库存数据、全球航运状态以及美联储的利率决议。这种宏观视角的提升,是任何其他投资品种都无法比拟的。

回到最初的问题:一手原油期货需要多少资金?从理论门槛来看,大约需要10万元人民币的保证金;从生存策略来看,建议准备20万至30万元的初始资金;从心态建设来看,你需要的是一份对市场的敬畏心,以及一套科学的交易系统。

原油市场从不缺少机会,它只缺少有准备的头脑。如果你已经理解了合约规格,算清了资金账,并且能够冷静面对杠杆的魔力,那么恭喜你,你已经拿到了通往全球顶尖资本博弈场的门票。在这个“黑金”涌动的市场里,财富的增值往往只在一瞬间,而这一切的起点,都源于你对那一手合约细则的深度洞察。

现在,你准备好出发了吗?

您使用的浏览器版本过低,不仅存在较多的安全漏洞,也无法完美支持最新的web技术和标准,请更新高版本浏览器!!